рефераты скачать
 
Главная | Карта сайта
рефераты скачать
РАЗДЕЛЫ

рефераты скачать
ПАРТНЕРЫ

рефераты скачать
АЛФАВИТ
... А Б В Г Д Е Ж З И К Л М Н О П Р С Т У Ф Х Ц Ч Ш Щ Э Ю Я

рефераты скачать
ПОИСК
Введите фамилию автора:


Дипломная работа: Организация и перспективы дистанционного банковского обслуживания юридических лиц (на примере российского банка)

2.  Быстрое и простое подключение любого количества клиентов. Для того чтобы подключится к подсистеме, клиенту не требуется приезжать в банк. Ему достаточно зайти на веб-сайт кредитной организации и зарегистрироваться в системе - далее он может сразу начинать работу. Нет нужды устанавливать на стороне клиента дополнительное ПО - вполне хватит и системы криптозащиты информации. Все это достигается благодаря механизму удаленного подключения, с помощью которого возможно быстрое подсоединение большого количества пользователей.

3.  Простота установки системы. Инсталляция "Интернет-Клиента для юридических лиц" не требует особых усилий и может быть произведена в кратчайший срок специалистами самого банка. Благодаря внутренним механизмам автоматической настройки подсистемы весь комплекс работ по ее установке и настройке на месте занимает в среднем 30 минут.

4.  Легкость и оперативность обновления ПО системы. Поскольку необходимость обновлять клиентскую компоненту отсутствует (так как на стороне клиента нет никакого специального программного обеспечения), срок обновления подсистемы сокращается в десятки, а иногда и в сотни раз. Это позволяет своевременно и оперативно добавлять в нее новый функционал, а также изменения, отражающие актуальное законодательство.

Подсистема "Интернет-Клиент для юридических лиц" заключает в себе совокупность платежного, информационного и служебного сервисов для обеспечения производительной и удобной работы клиента с банком. Главным достоинством системы является то, что она сочетает полноту функционала, характерного для приложения классического типа "клиент-банк", с новыми возможностями, которые открываются благодаря использованию интернет-технологий.

Высокий интерес к интернет-банкингу со стороны клиентов обусловлен, прежде всего, более привлекательными условиями по сравнению с тем, что предлагают традиционные банки. Отечественные банковские организации не уступают сегодня своим западным коллегам в освоении современных финансовых технологий. В качестве примера можно привести WАР-банкинг - удаленное управление счетами посредством мобильного телефона, оснащенного специальным программным обеспечение на базе протокола беспроводной передачи данных.

К сожалению, компании мобильной связи, предлагая клиентам телефоны стандарта GSM с возможностью выхода в Интернет, далеко не всегда могут поддерживать необходимую степень защиты передаваемых или получаемых сведений на том уровне, как это организовано в Интернете. Поэтому банки не могут взять на себя ответственность за конфиденциальность платежей клиентов и предлагают им при помощи мобильного телефона лишь просматривать остаток на счете и список последних операций. Однако уже разрабатывается программное обеспечение, способное довести услугу WАР-банкинга до совершенства. Пока же для того, чтобы обеспечить безопасность платежей, некоторые банки оговаривают с клиентом список операций и присваивают каждой из них соответствующий код. При проведении какой-либо из операций пользователю WАР-банкинга достаточно ввести код, который при подтверждении банком активизирует необходимую транзакцию. За операции по счету банк комиссию не берет.

Сам факт того, что многие услуги могут быть осуществлены дистанционно через глобальную Сеть, привел к тому, что сам банк как физический объект (здание и пр.), в принципе, может не существовать. В свою очередь, теоретически это приводит к снижению операционных издержек, уменьшению стоимости услуг и повышению прибыли самого банка. Именно по этим причинам с 1995 по 2000 год в США и в Европе стали открываться так называемые "виртуальные банки", у которых не существовало ни одного офиса. Открытие счета и управление им, получение кредита - все это осуществлялось только через интернет.

В США к 2000 году насчитывалось 26 подобных кредитных организаций. Самым первым виртуальным банком считается американский Security First Network Bank, открывшийся 18 октября 1995 года. За первые полтора года существования средний прирост капитала банка составлял 20% в месяц, активы выросли до 40 млн. долларов, было открыто более 10 тыс. клиентских счетов. В Европе первым виртуальным банком был Advance Bank, дочерняя структура Дрезденской банковской группы (Германия). Подразделение появилось в 1996 году.

В 2000 году, когда стереотипы новой экономики развеялись и стало понятно, что не любая компания, действующая через интернет, может использовать сетевой эффект, а для клиентов банков главное - надежность и безопасность, а не доступ к счету 24 часа в сутки, многие виртуальные банки прекратили свое существование. Тем не менее, большинство из них было приобретено традиционными банками для использования их как одного из каналов предоставления собственных услуг.

В России, как и на Западе, интернет-банкинг вырос из систем класса "Клиент-Банк". И многие системы для юридических лиц сегодня являются "переходными". Появление российского интернет-банкинга принято отождествлять с системой "Интернет Сервис Банк", разработанной специалистами Автобанка в 1998 году, которая была предназначена исключительно для физических лиц. Клиенту для управления счетом требовался только стандартный браузер, а для хранения идентификационной информации служило специальное аппаратное средство, подключаемое к компьютеру. Сейчас же для обеспечения безопасности почти во всех российских системах используется специальное программное обеспечение, хранимое на дискете.

Сама клиентская часть и интерфейс, как правило, реализуются при помощи либо языка HTML и Java-апплетов, либо специальных плагинов для веб-браузеров, т.е. на стороне клиента специальное программное обеспечение в традиционном понимании не устанавливается. Большинство российских банков для предоставления своих услуг через интернет используют системы, разработанные сторонними производителями, и только 12 банков используют собственные разработки.

Так сложилось, что на российском рынке интернет-банкинга, помимо самих банков и их клиентов, принято выделять еще один институт - IT-компании, которые непосредственно разрабатывают и внедряют решения интернет-банкинга. Поэтому, говоря о системах интернет-банкинга российских банков, обычно упоминают и компанию-разработчика самого решения. Конечно, на Западе банки для построения своих интернет-услуг прибегают к помощи сторонних софтверных компаний, но их решения носят индивидуальный и кастомизированный характер для каждого банка. Наши же разработчики предлагают банкам стандартный программный пакет, на базе которого и развертывается система интернет-банкинга. Некоторые разработчики подобных систем устанавливают конкретную цену на свои продукты, которая может изменяться в зависимости от количества клиентских мест. Таким образом, многие российские банки имеют абсолютно идентичные системы, которые обладают одинаковыми функциями, интерфейсом, уровнем безопасности и пр.

2.3 Преимущества и недостатки системы "Телефон-Банк"

Телефонный банкинг - это банковский сервис по управлению расчетным счетом посредством использования возможностей телефонов с тональным набором номера. В классическом понимании телефонный банкинг это система интерактивного речевого взаимодействия (IVR).

Как правило, системы Телефон-Банк имеют ограниченный набор функций по сравнению с системами "Клиент-Банк":

·  информация об остатках на счетах;

·  информация о суммах поступлений в пользу клиента;

·  ввод заявок на предоставление факсимильной копии выписки по счету;

·  ввод заявок о проведении платежей, заказ наличности;

·  ввод заявок на передачу факсимильной копии платежного поручения;

·  ввод заявки на исполнение подготовленного по шаблону поручения на перевод средств;

Передача информации от клиента в банк может производиться различными способами в зависимости от реализации системы:

·  Общение клиента с оператором телефонного обслуживания (Call Center).

·  С использованием кнопочного телефона (Touch Tone Telephone) и голосового меню (средств компьютеризованной телефонной связи (технологии IVR (Interactive Voice Response)), Speech to Text, Text to Speech).

·  Посредством передачи SMS сообщений (SMS-banking)

Наибольшее распространение, из всех услуг дистанционного банковского обслуживания, в нашей стране получил телефонный банкинг, который осуществляется благодаря технологии звуковой передачи данных, применяемый операторами телефонной связи. Также для телефонного банкинга применяются компьютерные возможности телефонной связи и технологии, доступные для телефонов кнопочного типа. Перечень услуг, предоставляемых клиентам банков при использовании телефонного банкинга достаточно широк. Так, можно узнавать о финансовых поступлениях на индивидуальный счет пользователя, получать информацию о текущем состоянии счета, а также осуществлять подачу заявок на осуществление платежей и получение квитанций

Телебанкинг включает выбираемые по усмотрению банка виды обслуживания:

·  информационно-справочную службу (курсы валют, изменения котировок ценных бумаг, условия размещения депозитов, операции банка);

·  проведение платежей (коммунальные услуги, телефонные счета и другие услуги связи, покупка и продажа валюты);

·  управление счетом (переводы средств со счета на счет, баланс счета, пополнение или блокировка карточки при ее утере).

Когда банк выходит на рынок телебанкинга, т.е. включает функцию удаленного дистанционного осуществления финансовых операций, то это значит, что используется информационная справочная система, позволяющая обслуживать клиента по телефону. Создание такой системы позволяет банку значительно увеличить число обслуживаемых клиентов, не развертывая необходимой в таких случаях сети дополнительных филиалов и отделений. По некоторым оценкам объем услуг, предоставляемый по телефону первопроходцами этого бизнеса, то есть банками Великобритании, в течение ближайших 5 лет десятикратно увеличится, т.е. с 2 млн. в настоящее время до 20 млн.

Существуют следующие преимущества телебанкинга:

·  Количество обслуживаемых клиентов ограничивается не количеством филиалов и отделений банка, а факторами, которыми легче управлять: мощностью компьютерной системы и количеством подключенных к ней телефонных линий.

·  Автоматический факсимильный сервис с успехом заменяет бумажный документооборот между клиентом и банком.

·  Клиент не привязан к банку территориально. Банк может обслуживать иногородних и даже иностранных клиентов, не открывая дополнительных отдаленных филиалов.

·  Поскольку все операции производятся на центральном компьютере, можно быстро и без существенных организационных издержек добавлять дополнительные услуги.

·  Существенно сокращается количество сотрудников банка.

·  Клиенту не нужно посещать банк, чтобы узнать состояние своего счета или произвести какие-либо операции.

·  Хорошо сочетается с карточными платежными системами.

·  Обеспечивает круглосуточный сервис.

Для клиента телебанкинг - это еще одна возможность получить банковскую услугу в выходные дни или в нерабочие часы. По статистике пик платежей по телебанкингу приходится на время между 1 и 2 часами ночи. Для банка телебанкинг - возможность привлечь клиента и сэкономить на штате операционистов.

Телефонный банкинг работает с Разговорным компьютером, который каждую сказанную команду понимает и отвечает хорошо понятной речью.

Он принимает звонки и обрабатывает их или соединит по желанию с диспетчером. Разговорный компьютер может управляться через набор команды клавиатурой (телефон с импульсным тоном) При этом существуют три различных возможности:

1) Разговорный способ

У клиента есть возможность получить интересующую информацию посредством голосовых команд, называющих ту или иную цифру выбора меню (от 1 до 9). Также клиент может назвать ключевое слово для упрощения диалога и авторизации пользователя.

2) Ввод команды через клавиатуру телефона

Клиент имеет возможность выбрать напрямую имеющиеся цифры через импульсный телефон. При специальных комбинациях кнопок возможно переключение телефона назад в предыдущее меню.

3) Ввод через прибор "сигналвводчик"

Клиент имеет возможность вводить цифры чрез специальный прибор - сигналвводчик, который используется для дистанционного опроса автоответчика. Для использования такого диалога необходимо дополнительно установить устройство сигналвводчика, приспособив его для телефона

Как банк принимает необходимые меры для защиты данных:

1) Защита через телефонное кодовое число

Для первоначального использования телефонного банкинга, клиент часто получает от банка собственное кодовое число, которое нужно для входа в систему. Это число меняется сразу же после первого звонка в число, которое известно только клиенту (5-и значное, только цифры) При этом нужно выбрать предложенный разговорным компьютером пункт меню 'Управление счётом и карточкой' и далее функцию 'Изменение кодового числа'. Это кодовое число будет запомнено в системе защиты.

2) Надёжность через блокирование

Если клиент определил или предполагает, что постороннее лицо знает кодовое число, необходимо сразу это число изменить или заблокировать. Для этого клиенту необходимо позвонить в центр телефонного банкинга и выбрать пункт меню диалога "Управление счётом и карточкой" Другой возможностью осуществить блокирование кодового числа, является письменная форма, через ближайшее почтовое отделение.

Если кодовое число будет три раза ошибочно введено, это повлечёт за собой блокирование компьютером входа в систему телефонного банкинга.

3) Надёжность через контроль

Через выбор пункта диалога "Управление счётом и карточкой" клиент может быть информирован, сколько и как часто в течении месяца было произведено банковских операций перевода, для которых клиент вводил своё кодовое число. Если клиент эту информацию сверил, то он сразу может определить, использовал ли кто-то его кодовое число для входа в систему телефонного банкинга.

Приведем пример меню, которым располагает клиент в процессе диалога с банком по телефону:

1) Информация счёта:

1.  Состояние счёта 'Счёт'

2.  Актуальные расходы 'Расход'

3.  Таблица переводов 'Таблица'

4.  Смена счёта

5.  Переводы 'Перевод'

6.  назад в главное меню 'Меню'

2) Фонды и курсы:

1.  Цены инвестиционных фондов

2.  Передовые курсы

3.  Сорты курсов

4.  назад в главное меню 'Меню'

3) Информация о продуктах:

1.  Продукты экономии

2.  Продукты кредитования

3.  Электронный банкинг

4.  Кредитные карты

5.  Советы 'Консультация'

1.  назад в главное меню 'Меню'

4) Счёт/ управление счётом:

1.  Смена персонального кода

2.  Блокирование персонального кода

3.  Блокирование карточки

4.  Логическая книга

1.  назад в главное меню 'Меню'

5) Соединение с 'Прямым сервисом':

1.  Опрос состояния счёта 'Перевод'

2.  Совет

3.  назад в главное меню 'Меню'

6) Заказ бланков 'Бланк':

1.  Счётные конверты

2.  Распечатка для 'Переводов'

3.  Распечатка для счётов

4.  EC-Scheks

7)  назад в главное меню 'Меню'

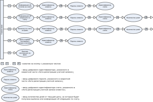
Схемы работы систем телефонного банкинга у всех разработчиков примерно одинаковы. Они представлены на рисунках 2 и 3.

Рис.2. Схема работы системы "Телефон-Клиент" от разработчика банковского программного обеспечения ООО "Банк'с софт системс".

Рис.3. Схема модуля "Phone-Банкинг" системы "iBank 2" от производителя систем дистанционного банковского обслуживания ООО "БИФИТ".

Модуль "Phone-Банкинг" системы "iBank 2" взаимодействует с оборудованием Intel Dialogic, полностью реализован на Java 2 и работает под операционными системами Windows, Linux и Solaris. Все голосовые примитивы хранятся в Сервере БД системы "iBank 2" и могут быть легко модифицированы банком

Для описания сценариев взаимодействия клиентов с банком в модуле используется язык CallXML. При необходимости банки могут самостоятельно модернизировать и расширять типовые сценарии, голосовые меню, отчеты на факс.

Таким образом, несмотря на рекламу на сайтах банков об удобстве телефонного банкинга, о том, что есть возможность получать информацию о состоянии счета 24 часа в сутки 7 дней неделю, имея под рукой один лишь телефонный аппарат, можно сделать вывод, что телефонный банкинг - устаревшая услуга с ограниченным набором функций. Услуга была разработана еще в 1997 году в Гута - банке под названием "Телебанк" и с тех пор не слишком изменила свои функциональные возможности.

Все меньше корпоративных клиентов продолжают ею пользоваться из-за низких стандартов безопасности, отсутствия наглядности в отображении информации, и новые корпоративные клиенты практически ее не покупают, отдавая предпочтение современным системам дистанционного банковского обслуживания "Клиент-Банк" и Интернет-банкингу. Ведь в современных условиях тяжело себе представить клиента, у которого не было бы в офисе компьютера, подключенного к глобальной сети Интернет.


Глава 3. Направления совершенствования дистанционного банковского обслуживания на примере "Тусарбанк" ЗАО 3.1 Автоматизированная система "Интернет-Банк"

При дистанционном обслуживании ЗАО "Тусарбанк" использует систему Интернет-Банк проекта "ДБО BS-Client" компании ООО "Банк`с Софт Системс".

Компания BSS основана в 1994 году и на сегодняшний день является лидером в области разработки автоматизированных систем дистанционного банковского обслуживания и управления финансами.

Компания предоставляет полный комплекс услуг по организации электронного обслуживания всех типов респондентов банка (клиентов - юридических и физических лиц, отделений, филиалов, банков-корреспондентов, обменных пунктов).

Более 50% крупнейших банков России используют системы разработанные этой компанией. В частности, по данным аналитических исследований CNews Analytics за 2009 год, 24 из 50 ведущих банков РФ используют подсистему "Интернет-Клиент" системы "ДБО BS-Client", а 28 из 50 - подсистему "Банк-Клиент". В целом, решения Компании эксплуатируются более чем в 1500 кредитных организациях России и стран СНГ.

В число клиентов Компании входят Банк ВТБ (ОАО), ГПБ (ОАО), ОАО "Россельхозбанк", ОАО "УРАЛСИБ", ЗАО ЮниКредит Банк, "НОМОС-БАНК" ОАО, ОАО Банк "Петрокоммерц", ОАО "АК БАРС" БАНК, ОАО АКБ "Связь-Банк", ОАО "ТрансКредитБанк", Банк "Возрождение" (ОАО).

По данным рейтингов РА "Эксперт" и Интернет - издания CNews.ru, BSS входит в сотню крупнейших и наиболее активно развивающихся IT-компаний России. Система менеджмента качества BSS сертифицирована по международному стандарту ISO 9001: 2000.

На текущий момент штат Компании составляет более 300 сотрудников.

"Интернет-Клиент" ("тонкий" браузерный "банк - клиент") реализует в рамках "ДБО BS-Client" канал предоставления полного спектра банковских услуг исключительно с помощью интернет-технологий. Данная подсистема позиционируется и как самостоятельный продукт, и как часть комплексной системы "ДБО BS-Client" и ориентирована, ввиду особенностей своей реализации, на "продвинутых" клиентов банка, как физических, так и юридических лиц.

Система решает следующие задачи:

·  Ввод и обработка различных типов платежных и иных формализованных документов клиентов банка, как юридических, так и физических лиц;

·  Обмен сообщениями произвольного формата;

·  Получение выписок в различных видах и форматах, а также иной информации из банка;

·  Организация интернет-коммерции как самому банку, так и любому его клиенту;

·  Построение расчетных и клиринговых систем в режиме реального времени.

Выделим отличительные особенности системы:

·  Гибкость системы и возможность внесения любых настроек;

·  Высокая производительность - трафик по одному документу составляет ~ 20Кб;

·  Использование стандартных СКЗИ (КриптоПроCSP, Сигнал-Ком (продукты: криптобиблиотека Message Pro и сервер сертификации Notary PRO), Lan Crypto, Верба-OW, Крипто-Си), в т. ч. сертифицированных ФАПСИ (ФСБ);

·  Простота использования и массовость внедрения за счет использования только web-технологий;

·  Абсолютная юридическая значимость, шифрование и ЭЦП всего трафика в обе стороны;

·  Использование только стандартного HTML;

·  Отсутствие возможности вскрытия - наряду с внутренней системой защиты HTTP-трафика BS-Defender "ДБО BS-Client" включает в себя два дополнительных механизма обеспечения безопасности соединения с банком - протоколы SSL и TLS, позволяющие повысить надежность связи и защитить передаваемую информацию от несанкционированного доступа;

·  Элегантный, удобный и интуитивно понятный документо-ориентированный интерфейс.

Массовость внедрения "Интернет-Клиента" обеспечивается "легкостью" самой системы и простотой начала работы с ней, что обуславливается использованием только стандартных интернет-технологий, а также ее стоимостью.

При использовании "Интернет-Клиента" управление счетом и проведение различных банковских операций происходит при работе с обычным Web-сайтом банка, доступ клиентов к которому осуществляется через сеть Интернет. Безусловно, банк может организовать резервный канал доступа к системе - создав с помощью модемного пула сеть Интранет для дозвонившихся в банк клиентов - на случай как сбоев у провайдеров, так и для клиентов, не имеющих (или не желающих иметь) доступ во всемирную сеть.

Клиент, из любой точки мира, при помощи встроенного в операционную систему Windows браузера (Internet Explorer), обращается по протоколу HTTP к Web-серверу банка. Взаимная аутентификация клиента и банка осуществляется при помощи системы BS-Defender. При успешной аутентификации клиент начинает защищенный сеанс работы с системой "Интернет-Клиент" - производится обмен информацией в формате HTML. Обеспечению безопасности и защищенности сеанса работы с системой ниже посвящен отдельный раздел.

На клиентской стороне не содержится никакой информации - все документы, справочники и иные ресурсы находятся в банке. Клиент может создавать и редактировать платежные (рублевые и валютные) и иные документы, просматривать архив документов, сообщения из банка и выписки за любой период, пользоваться стандартными справочниками (как общими - банков, курсов валют и др., так и персональными - корреспондентов, оснований платежа и т.д.) физически находящимися на стороне банка.

При подготовке любого документа осуществляется его контроль на корректность введенных данных, после чего осуществляется операция электронно-цифровой подписи. Далее документ пересылается на сервер банка и после процедур проверки подписи и правильности заполнения попадает в общую базу данных единой банковской части "ДБО BS-Client", где и производится его дальнейшая обработка (распечатка, посылка уведомлений, выгрузка в АБС, исполнение или отказ). При выполнении общих для всех подсистем ДБО автопроцедур обработки документа, клиент получает результат об исполнении документа или его отказе с указанием причины такового.

Документо-ориентированный интерфейс прост, элегантен и интуитивно понятен любому пользователю - окно браузера разделено на три части: вверху находится панель управления с рядом стандартных кнопок ("Новый документ", "Просмотр документа" и т.д.), слева содержится дерево документов по типам, (аналогично файловой структуре), справа находится рабочее окно, служащее для отображения собственно документов, форм и списков документов выбранного типа. Данная модель в наиболее простой и наглядной форме позволяет пользователю работать с документами. Типовой клиентский интерфейс системы "Интернет-Клиент"приведен на рисунке 4.

Страницы: 1, 2, 3, 4, 5


рефераты скачать
НОВОСТИ рефераты скачать
рефераты скачать
ВХОД рефераты скачать
Логин:
Пароль:
регистрация
забыли пароль?

рефераты скачать    
рефераты скачать
ТЕГИ рефераты скачать

Рефераты бесплатно, реферат бесплатно, рефераты на тему, сочинения, курсовые работы, реферат, доклады, рефераты, рефераты скачать, курсовые, дипломы, научные работы и многое другое.


Copyright © 2012 г.
При использовании материалов - ссылка на сайт обязательна.